1月17日,学院举办2025年秋季学期《设计与制造Ⅱ》课程项目展。11个教学班级的300余名学子共同参加了活动。现场分为机器人与智能制造、仿生机械、产教赛作品三大展示区,集中展示了90项课程科创项目,全方位展现了学子们解决复杂工程问题的综合能力,体现了创新精神和团队协作精神。

机器人与智能制造综合展示区
步态模拟器:复现人体行走足底压力关键特征

步态模拟器可复现人体行走过程中足底压力的关键特征。驱动子系统采用单台双头电机,搭配同步行星齿轮减速器,以输出适配的转速与扭矩。足部运动机构基于格拉肖夫曲柄摇杆四杆机构拓展设计,构建为带导向滑块的斯蒂芬森型六杆机构,并增设辅助脚跟连杆,能实现踝关节与前脚掌的驻留运动,模拟支撑与摆动的急回运动不对称性。检测系统由安装于脚跟及前脚掌区域的压力传感器组成,实现实时运动可视化。
坦克模型系统:多机构协同自动化装填发射功能设计

该系统结构分为发射、供弹、底盘三部分,以亚克力板为主要结构支撑,搭配3D打印件及金属导杆,融入基于平行连杆机构的直—平协同供弹装置、丝杆蓄能式高压气动击发系统,同时借助双流箱设计,由两个电机分别提供前进动力和驱动外壳转动实现转向,构建了功能完备、协同高效、自动化装填发射功能的坦克模型系统。
智能拾物小车:破解智能机器人小空间移动与作业的场景局限

项目设计了一个由底盘与连杆机械臂组成的多功能实验平台,核心控制系统采用Arduino UNO R3与CNC Shield V3的堆叠架构,并配合多种传感器与驱动模块实现机电一体化控制。底盘能实现任意方向上的灵活移动,微型机械臂可在半径50cm的范围内作业,同时具备稳定拾取及搬运500g以内物体的能力,且能保持30秒以上不掉落。
仿生机械展示区
仿生水母(静谧水下探索器):还原水母收缩—舒张运动机制

仿生自主水下机器人采用急回特性触手驱动机构作为推进系统,由曲柄滑块机构耦合多连杆机构驱动,可实现贴合生物习性的伸展—收缩运动周期。浮力控制采用曲柄滑块式吸水机构,控制系统采用双输入架构,集成了电机驱动、LED灯光控制、摄像头图像传输及基于惯性测量单元的位姿反馈监测功能等,复现仿生水母的收缩-舒张运动模式,并实现加速度等参数实时遥测及基础图像传输。
机械灵动眼:高度仿真人眼运动机理

该项目聚焦仿人眼表情交互技术,通过创新机械结构设计实现拟人化眼部运动,实现机器人眼睛运动高度拟真,精准传递喜怒哀乐等基础情绪和细腻情绪的表达。眼球采用双舵机驱动两级平行四边形机构,实现俯仰、偏航±25°的拟人化运动范围;眼皮通过舵机+齿轮传动,结合曲柄滑块、摇杆滑块机构完成特殊运动规律,为突破“恐怖谷效应”、增强人机交互亲切感提供了可行路径。
仿生蝴蝶:复现飞行轨迹,彰显生态价值融合

仿生蝴蝶是模仿蝴蝶扑翼飞行特性的微型飞行器,以舵机为驱动装置,通过连接件将动力传递到翅膀骨架,依靠翅膀扇动产生升力与推力从而实现飞行。作品采用质量轻、传动结构简单的舵机与连杆组合传递动力,以碳纤维杆件作为骨架,用于提高结构强度。同时优化前后翅的间隙、安装角度以及机身部件布局,从而改善升力方向。
产教赛作品展示区
贝类脱壳机:提供一体化脱壳取肉完整技术方案

项目搭建了热水焯烫—滚筒碰撞—盐水浮选的三段式流程,集去壳、分离、收集于一体,实现从整贝到洁净贝肉的一体化处理。项目将功能拆成独立槽体,借助仿真技术确定滚筒正反转与刮板摇杆的节奏匹配,让贝壳相互碰撞但不过度挤压,保护贝肉完整。项目为模块化设计、往复滚筒及低成本浮选方案,后续可扩展多种贝类适配、自动分拣及在线清洗功能。
叶菜洁净化处理包装一体机:“洁净-加工-包装”一体化技术方案设计

为实现高效、低成本的净菜加工与供应,项目设计了蔬菜清洗模块,通过传送带运送蔬菜至水中,利用其自身浮力及铁丝引导,在水中推进并通过气泡清洗,最终输送至切根模块;切根模块采用视觉系统定位根须位置,通过压板固定蔬菜主体,由转动刀片进行自适应精准切根。项目显著提高了清洗效率,大大节省了人工成本。
课程简介

《设计与制造Ⅱ》新工科课程是学院机械类专业第一门系统培养学生对现代机器建立正确认知、科学分析和原创设计能力的专业核心基础课,前身是机械原理、机械设计两门上海市精品课程,2012年启动两课融合建设,逐步建立形成了产品研发牵引的课堂-课外“双主线并行”项目式教学方法、知识点和能力点承载思政点的“三点合一”融入式课程思政育人方法,通过“三个搬进”(“把现代机器搬进课堂”“把产品开发搬进课程”“把科研训练搬进项目”)和“四个重塑”(内容体系重塑、教学模式重塑、考核方式重塑、思政育人途径重塑),引导学生系统建构起对现代机器的科学认知及其运动方案原创设计的思维和基本能力,为制造强国建设培养后备生力军。
课程获评教育部机械原理课程群虚拟教研室“名师示范课程”、国家级一流本科课程(线下课程、虚拟仿真实验课程)、教育部首批课程思政示范课程、上海市首批一流本科课程、上海市首批课程思政示范课程、上海市重点课程、上海市优质在线课程、上海市精品课程等,被教指委领导誉为“国内课程改革的旗帜”。课堂教学和课程项目展曾被教育部机械原理课程群虚拟教研室3家虚拟教研室全网直播观摩。多所高校借鉴了课程教改经验做法,近五年受邀作国际大会报告2次、国内大会报告和教改培训等各类报告讲座50余次,影响广泛。

课程团队承担了教育部、国家教指委、上海市、学校等各级教改项目20余项,发表教学学术论文10余篇,出版教材教辅9本、科普书籍3本,研制出版我国第一部《机械类专业课程思政教学指南》,入选首批教育部课程思政教学名师和教学团队、新华思政优秀名师、上海市课程思政示范团队和教学名师、上海市教学能手,荣获上海市高校教师教学创新大赛一等奖、全国高校青年教师教学竞赛一等奖、首届“科德杯”中国机械行业产教融合教育教学创新大赛特等奖、第二届上海市课程思政教学设计展示活动特等奖、上海市高校青年教师教学竞赛特等奖等荣誉。
课程网址:/bkjx/me3220/
学院项目式教学简介
为践行上海交大“四位一体”人才培养理念,培养适合我国未来产业需求的创新型工科人才,77779193永利官网对接国际先进教学理念,率先开展项目式教学。在设计与制造系列课程(《工程学导论》《设计与制造I》《设计与制造Ⅱ》《设计与制造Ⅲ(毕业设计)》)教学实践中,将工业企业以及人们现实生活中的工程问题引入课堂,项目式教学组织方式整体贯穿,强调产品设计与制造的系统规划及全局优化问题,循序渐进培养学生工程思维与综合实践能力。同时依托课程项目展将项目式课程教学、本科生毕业设计和国际联合毕业设计的成果进行集中展示,致力提升学生解决实际工程问题、交流沟通、团队合作、跨文化国际协作、跨学科知识整合及运用等方面的能力,形成了校企专家与学生之间相互学习、相互启发的“多赢”局面。课程项目展是对学院“重实践、求创新”育人理念的生动诠释,更是学院卓越工程科学人才培养体系改革成果的集中展示,获得了国内外教育界同行及兄弟院校的好评以及合作企业的认可。
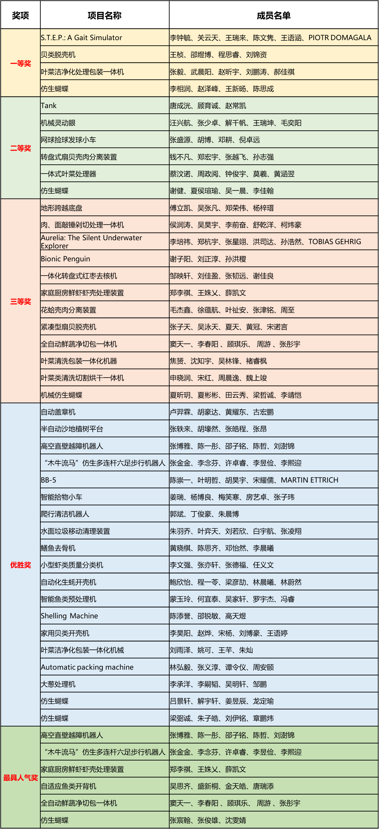
2025年秋季学期《设计与制造Ⅱ》课程项目展获奖名单

